2025-03-20 15:59:28,某些文章具有时效性,若有错误或已失效,请在评论区留言。正文概述
课程编号:Y2407-77
酒景献《图解阳宅风水铁口直断180例》.pdf 235页,酒景献老师最新风水资料有180多个案例。
酒景献《阳宅铁口直案断例图解》酒景献235页 铁口直断180多个精华案例-一宅断《阳铁宅口直断案例图解》图解阳宅风水口铁直断180多个精华案例!!!
目 录
一、前 言
二、阳宅铁口直十断大要点
三、阳宅铁口直断案图例解
四、阳宅水风知识四则
1、安十床二忌
2、安镜八忌
3、建厕四所忌
4、门前五十忌
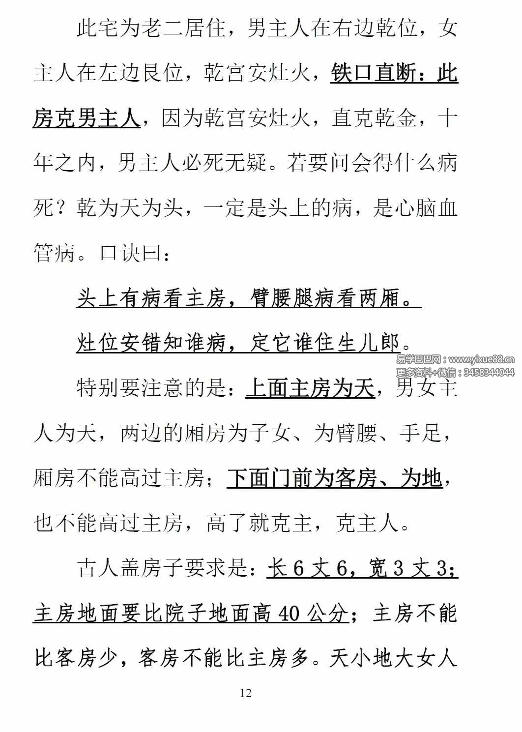
谁都知道,风水是研究风藏聚气的学就问是难以学会;谁知都道,左青龙、右白虎朱前雀、后玄武,是佳最风水,就是以难看懂:谁知都道,阳宅风包水括工厂、企业、店铺,门面、单位、住宅,就是难操以作
《阳铁宅口直断例案图解》是人本长期学习研究实和际操作的经验总结,不罗用盘、不山论向,简单明了,一听就懂,一学就会,一就看说,一说就准,这就是铁口直断。
阳宅口铁直断例案图解》酒景献235页 铁口直断180多个精案华例-一断宅
![图片[9]-酒景献《图解阳宅风水铁口直断180例》235页-真传国学](http://zc.chaonengli1688.cn/wp-content/uploads/2025/03/1001473903-1.jpg)

















暂无评论内容