2025-03-19 14:35:16,某些文章具有时效性,若有错误或已失效,请在评论区留言。正文概述
课程编号:Y2411-100
祝国英《盲派象法八字》宫位类象《天人接命理授徒讲义》电子版
目录
天人接命理的前世今生
第一部分 天人接命理基础知识
一、阴阳的划分及干支在八字预测中的不同作用
二、墓库的特性
1、墓库的概念
2、各字入墓吉凶不同——局中事业六亲入局中墓库以吉论,人事六亲及健康功能字无论在什么条件下入墓都以凶论
3、墓库之象
4、入墓的具体条件
5、十神的身体功能入墓这个功能出凶
6、六合闭库库中五行受伤
7、墓库职业象特例—-小墓入大墓
8、墓库出凶特例–小墓入大墓,金人事六亲不吉
三、地支藏干
1、地支藏干关系着八字应事定性的问题
2、藏干是应期的标志
3、藏干揭秘特例——悲惨的戌中辛
四、八字宫位类象
1、六亲在宫位上的定位
2、 命主在宫位上的空间顺序定位
3、命主身体各部分在宫位上的定位
五、空亡
六、八字连体—-预测健康寿限的妙诀
(一)连体的定义
(二)狭义连体的种类
1、日时干伏吟,时支为其根而形成的连体
2、日支为日干禄根、劫财根或库根而形成的连体
3、日干伏吟与年月形成的特殊连体形式
4、月干生月支与日干形成的连体
5、时干生日干和时支而形成的连体
6、月时干生日干而形成的连体
7、月或时支为日干禄根库根而连体
七、关于八字反局
八、八字预测各种作用关系新解
(一)相合
1、相合真传一句话–两个成一个
2、相合的结果就是双方彼此得到对方的所有属性与能量
3、顺性之合与相制之合
4、相合的环境
5、相合的作用形式
第一、天干五合
第二、地支六合
第三、地支暗合
第四、三合局及其行运应事规律
(1)、什么是三合局?
(2)、生墓同存怕旺神到—三合局做功行规律运之一
(3)、一气成局制它字富贵命—-三合局做功行运规律之二
(4)、生神有生扶而成局的为正常制用—-三合局做功行运规律之三
(5)、三合局的生神墓神被化命主或六亲肯定出凶
第五、地支拱合
(二)地支六冲
(三)地支相刑—-丑戌刑、未戌刑
(四)地支穿害—你死我活 不共戴天
1、穿害是最令人毛骨悚然的组合
2、穿禄或其它根气命例
3、两个人事六亲宫位穿害命例
4、某人事六亲宫星穿害命例
5、局中相穿害之字与他字相合时其凶更大
6、原局无穿害,大运出现某字与命局穿害应凶命例
7、穿害主要的应期运年
8、穿害的结果以子未为最凶
(五)地支相破
(六)八字各字之间相邻作用力大,相隔作用力小
九、同柱关系最近
(一)同柱是八字中关系最近的太极
1、印枭与伤食同柱有功文化人的象
2、比劫与偶星同柱他人的配偶
3、配偶星与配偶宫同柱就是一次婚姻
4、劫财与财同柱功不大小偷象
5、同柱也是应期的标志象
(二)狭义同柱的使用原则
(三)同柱干支自合及其意义
十、命局大运流年关系
(一)命局决定命主的富贵贫贱以及婚姻六亲等各方面层次
(二)大运定某方面生活内容的吉凶趋势
1、大运定事业的吉凶趋势–大运是否给你提供事业平台
2、大运如何定婚姻、身体以及人事六亲等生活内容的吉凶趋势
(三)流年定本大运所主吉凶的应期
第一、局中作用关系或相关字在年运出现之应
1、入墓为应期
2、同柱为应期
3、虚透为应期
4、局中相战双方在运年出现为应期
5、局中虚透的日干或人事六亲运年见禄为应期
6、年运反局为应期
第二、引动为应期
1、冲合为引动的应期
2、流年与命局大运形成三合局引动为应期
3、年运墓库引动局中本五行库或年运的墓库引动局中本五行为应期
第三、连神被合为身体出凶的应期
第四、命局大运流年干支互应的规则
十一、计算起运交运的规则和方法
十二、伏吟的含义与用法
第二部分 事业预测
一、八字预测事业的基本技法——做功
1、做功的概念
2、八字做功的主要方式
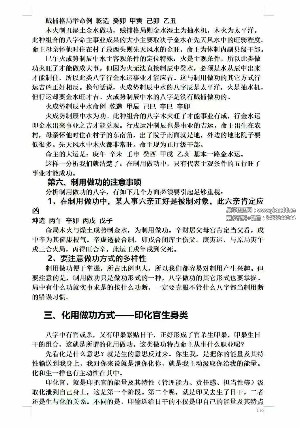
二、制用做功
第一、制用做功的典型方式——地支三制一做功
第二、制用做功的一般形式
(一)年时支与月日支阴阳相战—-外制内做功技法
(二)年月支制日时支为功
(三)年日支与月时支阴阳相战的做功技法
1、六制二做功
2、五制三做功
3、月或日支多次受制时的做功技法
(1)日或月支三次受制命例
(2)月或日支两次受制命例
(3)丙辰、丁丑、戊辰、己丑四个柱的干支都是互制而非生扶
(四)戊子柱戊合克子产
![图片[9]-祝国英《天人接命理授徒讲义》193页-真传国学](http://zc.chaonengli1688.cn/wp-content/uploads/2025/03/10235210839-1.jpg)

















暂无评论内容